• cohorte.tempo@inserm.fr
  • 27 rue Chaligny 75012 PARIS

Description de la cohorte & méthodes de recherche

Méthode

Le suivi de la collecte de la Cohorte TEMPO (Trajectoires Épidémiologiques en POpulation) est un processus longitudinal et multidimensionnel s’étendant sur plus de deux décennies.

En 2009, au moment de son lancement, la cohorte TEMPO était composée de 1 103 personnes âgées de 22 à 35 ans, qui avaient participé à une étude sur la santé des enfants et des adolescents entre 1991 et 1999 : « Les Enfants de Gazel ». Les participant.es ont tous un parent qui fait aussi partie d’un projet de recherche sur la santé au long cours : la cohorte Gazel.

En 2011, nous avons élargi la cohorte TEMPO pour :
– inclure des jeunes de 18-25 ans qui ont des situations de vie et des caractéristiques de santé spécifiques ;
– augmenter le nombre de participants pour pouvoir étudier des problèmes de santé peu fréquents.

Ainsi, en 2011, 1 214 personnes ont été interrogées.

En 2015, 783 personnes ont participé à l’étude et 533 participants nous ont retourné un kit de recueil salivaire. Les échantillons de salive nous permettent d’identifier des marqueurs génétiques qui, en lien avec des caractéristiques de la vie des personnes, sont associés aux comportements addictifs (au tabac, à l’alcool et au cannabis).

En 2018, 859 personnes entre 25 et 44 ont participé à l’étude. Parmi les répondants, 602 personnes ont répondu la version en ligne du questionnaire, 257 ont complété sa version papier.

Au total, 1 199 personnes ont répondu au moins trois fois à l’étude, et 543 au moins quatre fois, ce qui nous donne la possibilité d’examiner les trajectoires de santé dans le temps.

Chronologie de l’envoi des questionnaires TEMPO et nombre de participants de 1991 à 2018

Chronologie de l’envoi des questionnaires TEMPO et nombre de participants de 1991 à 2018

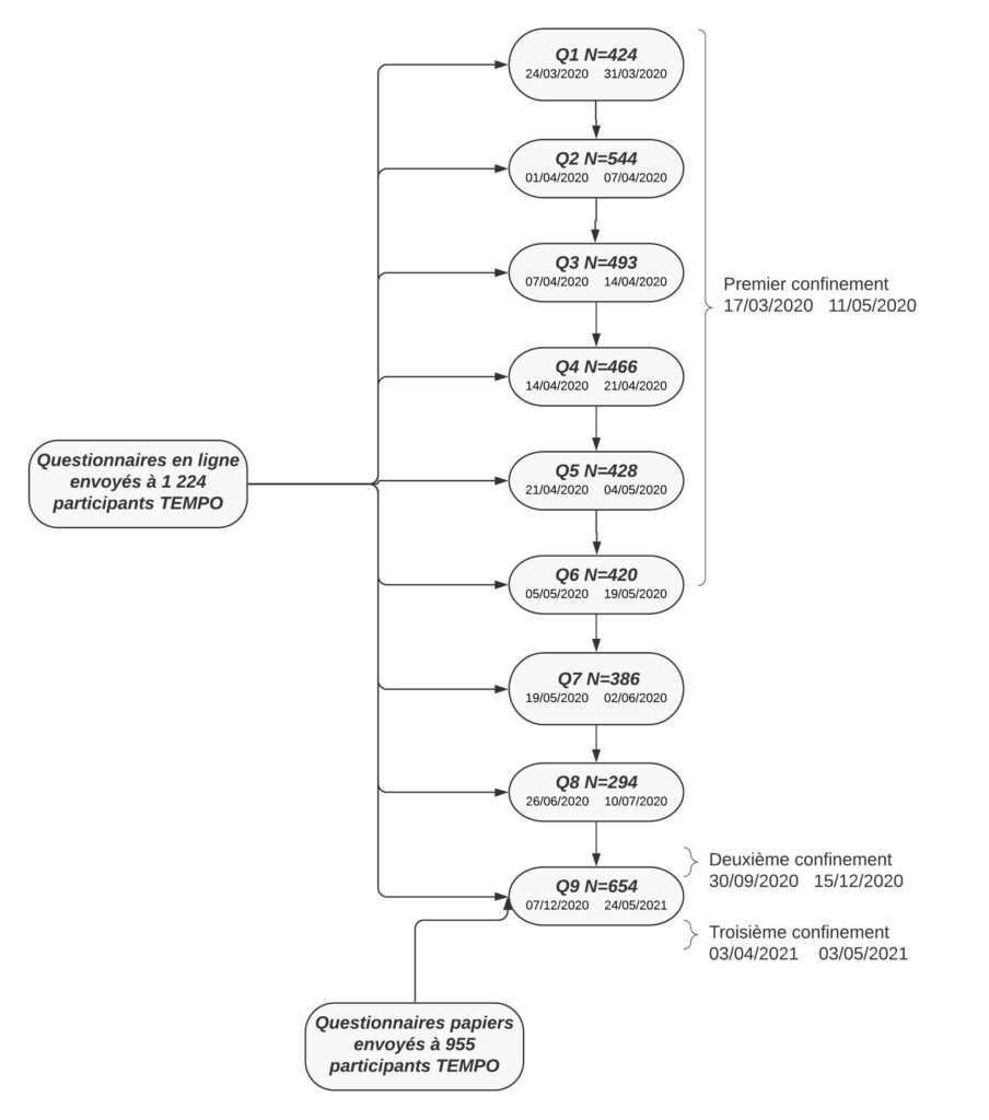
En 2020, 9 questionnaires ont été envoyés aux participants TEMPO afin de suivre la santé mentale durant le contexte exceptionnel de pandémie mondiale de COVID-19. 902 personnes ont pris part à l’étude en répondant à au moins un questionnaire et représentent 87 % des répondants de 2018.

Chronologie de l’envoi des 9 questionnaires TEMPO COVID-19

Nombre de questionnaires envoyés et de réponses reçues lors des 9 questionnaires TEMPO COVID-19

Les participant.es de la cohorte TEMPO ont été interrogé.es sur leur santé, sur les situations qu’ils/elles rencontrent dans leur vie quotidienne, sur leurs expériences professionnelles et familiales. Ces informations sont analysées de façon confidentielle par les chercheurs de l’Inserm (Institut National de la Santé et de la Recherche Médicale) dans le cadre d’une autorisation du Comité consultatif sur le traitement de l’information en matière de recherche dans le domaine de la santé (CCTIRS) et de la Commission Nationale Informatique et Liberté (CNIL). Le recueil d’échantillons salivaires a été autorisé par un Comité de Protection des Personnes (CPP).


Conformément à la Loi Informatique et Liberté du 6 janvier 1978, les participant.es sont libres à tout moment de ne pas participer à la cohorte TEMPO, de cesser d’y participer, ou de demander à rectifier les informations qui auront été fournies.